1216 - 数塔问题

题目描述

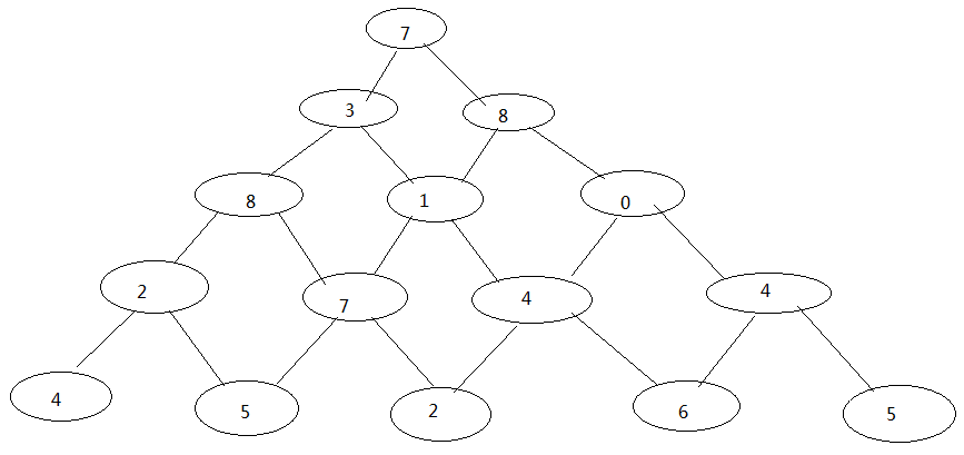
有如下所示的数塔,要求从底层走到顶层,若每一步只能走到相邻的结点,则经过的结点的数字之和最大是多少?

输入

输入数据首先包括一个整数整数 N (1 \le N \le 100),表示数塔的高度,接下来用 N 行数字表示数塔,其中第 i 行有个 i 个整数,且所有的整数均在区间 [0,99] 内。

输出

从底层走到顶层经过的数字的最大和是多少?

样例

输入

5
7
3 8
8 1 0
2 7 4 4
4 5 2 6 5

输出

30
来源

递推 动态规划

标签
题目参数
时间限制 1 秒
内存限制 16 MB
提交次数 5
通过人数 2
金币数量 2 枚
难度 基础


上一题 下一题